近期,山东省教育厅、山东省卫生健康委、山东省市场监管局联合制定《山东省中小学校2020年春季开学条件核验细则》和《山东省高等学校2020年春季开学条件核验细则》,并下发通知,明确各地各学校,任意一项核验不合格的不得开学,确保2020年春季学期返校开学工作安全、平稳、有序进行。
各级教育部门会同卫生健康、市场监管部门要依据《核验细则》指导属地学校做好开学前的各项准备工作,联合组建检查组,以最严格的标准,最严谨的态度,对属地学校进行开学条件核验工作,核验不合格的不得安排开学。各级各类学校要对照《核验细则》,完善防控责任体系,细化任务清单,明确责任分工,切实做好开学准备工作,确保广大师生生命安全和身体健康。
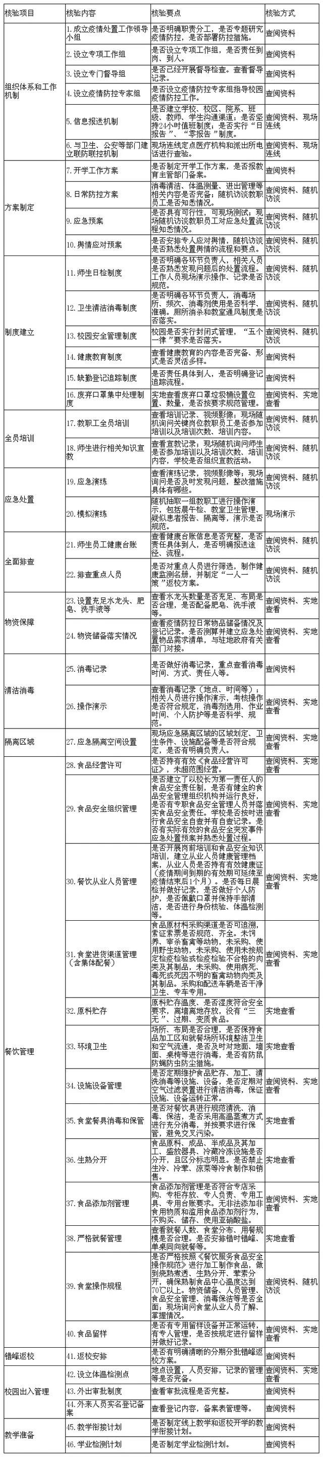
《山东省中小学校2020年春季开学条件核验细则》
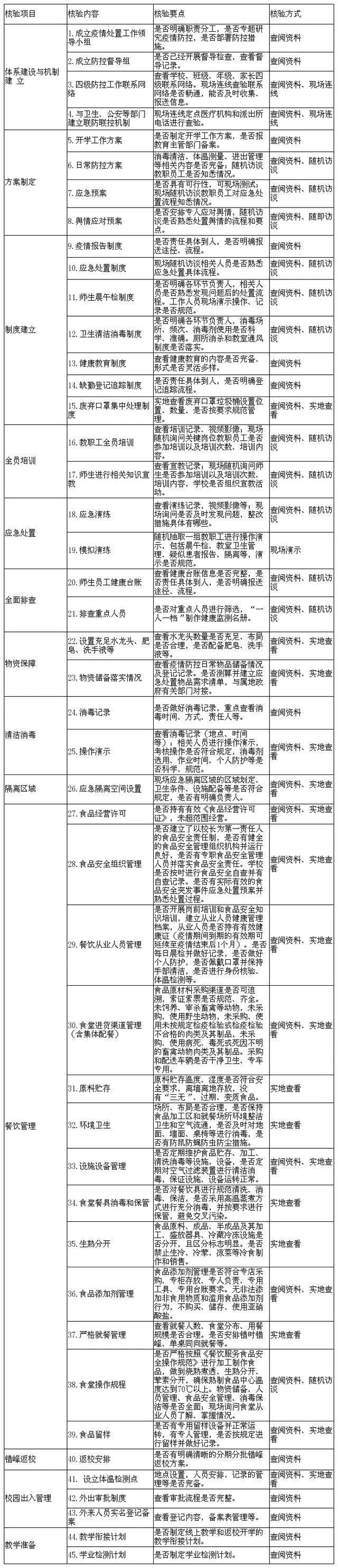
《山东省高等学校2020年春季开学条件核验细则》

注:
1.任意一项核验结果为“否”,即核验不合格。
2.核验不合格的,须在5日内完成整改;5日后,整改不到位或不按要求整改的,不得安排开学。
来源:山东教育发布
Copyright © 职教网 All rights reserved 冀ICP备11020808号-11 全国统一热线电话:400-660-5933
免责声明:本站只提供交流平台,所有信息仅代表网友个人观点,不代表本站立场。如有侵害到您的合法权益,请您积极向我们投诉。
本站禁止色情、政治、反动等国家法律不允许的内容,注意自我保护,谨防上当受骗
